图知网
搜索
首页
热门推荐
图片分类
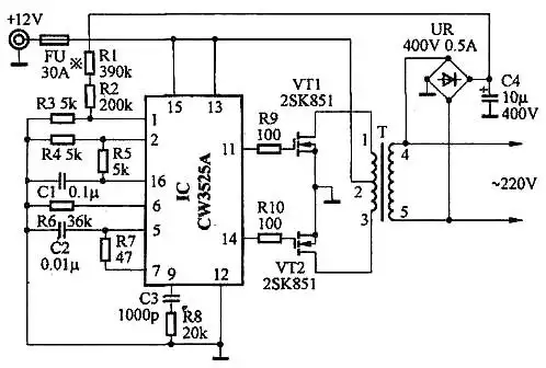
12v1500w正弦波逆变器全套资料 包括电原理图,pcb文件,元器件清单等
下载原图
相关图片
逆变器电路9
这是逆变器电路图 那位大侠能告诉我高压输出线在什么地方?
12v逆变器电路图 分析12v逆变电路图及原理作用介绍 kia mos管
逆变电源-电路图-维库电子市场网
200w逆变器电路图
逆变器电路
为你推荐
有哪部剧你看了1集就弃剧了_观众_杨紫李_李现
井柏然,一位兼具清新与成熟魅力的男艺人.
郭津彤·梅花泪
多多的大名叫黄忆慈,妹妹叫黄少艾,不得不说,黄磊是会起名的,给姐妹俩
四人闺蜜头像赞过20明天更新78
新到丰田锐志13款青锐版,17年上牌一手车,原车白色升级祖母绿,音响,台
小林家的龙女仆gif生气gif神经病吧gif拒绝gif
申请公示函.jpg