图知网
搜索
首页
热门推荐
图片分类
3v的直流电怎样用电容振荡加变压器升到5v以上的电路
下载原图
相关图片
5v干电池直流升压电路
直流升压电路原理图
5v干电池直流升压电路
求9v-1w v升压器电路图
升压型直流开关电源原理验证
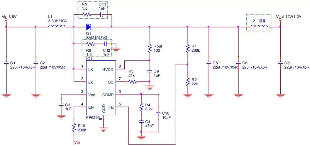
电池升压5v9v12v内置mos大功率方案fp6296xrg1原理图
为你推荐
治愈系 #小和尚头像#优质头像 - 抖音
辣椒炒肉分享.#图文伙伴计划 食材准备 瘦猪肉500克,青 - 抖音
南京假体隆胸好不好_效果图_露露超跳i假体隆胸术后第7天_新氧美容
呼伦贝尔牙克石凤凰山庄,美丽的兴安岭530拍摄
6月24日首都体育馆, #郑钧2017私奔全国巡回演唱会# 北京站,6张专辑30
忘川风华录花木兰属性技能介绍
脑叶公司开局踢飞hod
浪漫滨海路4.jpg