图知网
搜索
首页
热门推荐
图片分类
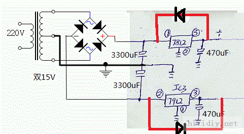
ka7812:12v (5个)7812三端稳压管大芯片电流 全新现货
下载原图
相关图片
st进口 全新原装7812 l7812cv 厚片大电流 to-220
7812扩流电路图
三端大功率铁壳7812稳压管接线图
7812引脚图_7812典型应用电路图
全新三端稳压集成电路7812
请问7812电路保护二极管的位置对吗
为你推荐
她说吉他谱-c调高清版-林俊杰
《太行山上》电影观后感怎么写
时代少年团贺峻霖壁纸
大家见过大货车过磅(称重量)吗,今天来跟小唐僧来看下吧96
方圆集团多台塔机服务于海阳航天医院项目施工
武威液压千斤顶实地指导
民建绍兴市委会举办全市参政议政工作专题研讨班