图知网
搜索
首页
热门推荐
图片分类
《交通安全儿歌大全》.doc
下载原图
相关图片
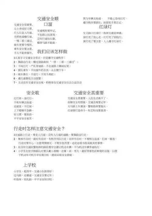
交通安全顺口溜
小学生交通安全顺口溜
交通安全口诀图片
交通安全顺口溜
交通安全知识顺口溜10篇.docx
有关交通安全顺口溜
为你推荐
王嘉尔8月最新合作曲《faded》进入倒计时
豫你同行抗击新冠肺炎公益海报设计征集展作品展示学生组第二集
11张免费连衣裙长裙公主裙卡通涂色简笔画-红豆饭小学生简笔画大全
权俞利像花一样好看的我们油瑞
台湾超模殷琪 在男欢女爱的世界如鱼得水(图)
累渴,来杯乌苏啤酒.江湖人称:夺命乌苏.
豪华车市场真卷新款路虎极光l终端优惠13万最低25万多就能买
交通安全主题画