图知网
搜索
首页
热门推荐
图片分类
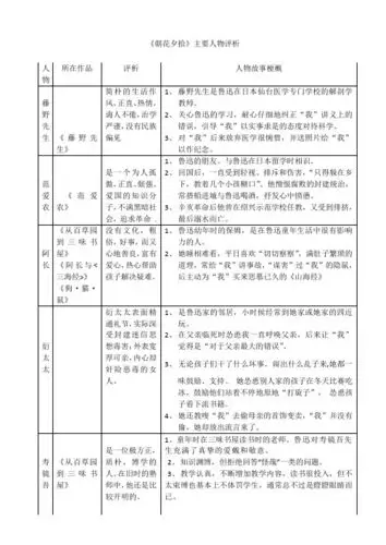
朝花夕拾主要人物评析表
下载原图
相关图片
儒林外史第十篇
汤奉人物形象分析
《朝花夕拾》主要人物评析 人物|所在作品|评析|人物故事梗概| 藤野
儒林外史是怎样描写汤镇台这个人物的?他有哪些故事?
一,唐吉诃德人物形象分析
巧断案看明代法官如何提升营商环境
为你推荐
华晨宇寸头造型绝了
吴亦凡,13年后出狱他已是46岁的男人!因加拿大国籍,还将被驱逐出境.
如果是理科理学专业应该是雾霾蓝色领子,可能是剧方不太用心.
儿童画水果刀,水果刀的简单画法
数架歼-15舰载战斗机挂载实弹依次升空,组成战斗编队,对目标区域的"敌
印度总理莫迪大规模改组内阁,12名部长辞职|印度总统|莫迪|印度_新浪
蓝色发光效果的城市建筑天际线图片免抠ai矢量素材
彩铅独角仙