图知网
搜索
首页
热门推荐
图片分类
纯搬运,奇迹最美套装大全_奇迹mu宝典_游戏嘟嘟
下载原图
相关图片
奇迹mu盘点那些年我们穿过最帅的套装
奇迹mu单机版s17服务端一键端辉煌套装5代翅膀新装备坐骑送gm工具
奇迹来了剑士套装展示
奇迹mu盘点那些年我们穿过最帅的套装
纯搬运,奇迹最美套装大全_奇迹mu 奇迹mu_17173.
奇迹mu盘点那些年我们穿过最帅的套装
为你推荐
侧面帅哥头像清新唯美侧面帅哥头像图片
水彩明信片
pandorra单头半自动咖啡机
女童发育期文胸9-12岁女童小背心少女发育期初中小学生岁儿童吊带8-16
主板技嘉z490aorusxtreme台式机电脑diy主板
必背古诗词《梅花》王安石|国学启蒙《梅花》王安石墙角数枝 - 抖音
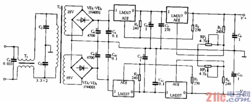
是采用正,负可调稳压器lm317和lm337组成的正,负对称可调式稳压电源o
谷雨,节气,十二节气,露珠,雨,雨季,植物,叶子,落花流水春去也谷雨壁纸