图知网
搜索
首页
热门推荐
图片分类
成都花园城安达仕andaz酒店动工典礼
下载原图
相关图片
成都花园城安达仕andaz酒店动工典礼
「andaz安达仕」落地,比肩世界的地标揭秘!
今日西南首家安达仕andaz酒店正式动工
花园城安达仕酒店
三亚瑰丽酒店9599优惠内容:专享价入住有效期:即日起至2024-12-31
小阳春拐点已到成都楼市还有重头戏
为你推荐
王俊凯和刘昊然撞衫牛仔衣,结果被刘昊然给秒了
太阳的后裔 宋慧乔
带翅膀的天使心形图标
如何画一个跑步的人?
恐爪龙化石在佳士得拍出1200万美元_骨骼_赫克托_恐龙
老夏祠堂设计 #老夏宗祠设计 #家庙设计 #农村祠堂
"弄潮"王府井沉浮录: 从杂货市场到"第一商业街"
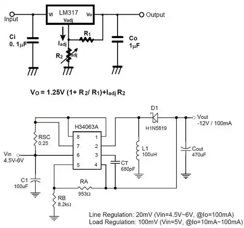
直流稳压电源的设计.要求:输出电压: 12v,-12v,1.25-25v可调.