图知网
搜索
首页
热门推荐
图片分类
简易温控电路
下载原图
相关图片
实用电路原理与应用-sd6834开关电源电路工作原理_哔哩哔哩_bilibili
机顶盒中的开关电源电路
开关电源电路图及原理详解
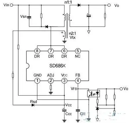
sd6863典型应用电路图
开关电源电路图及原理讲解
开关电源电路图2
为你推荐
日站搜集-动漫美少女高清画集★【新浪微博:高清无水印iphone萌壁纸
男女情侣款潮牌明星法国veja小白鞋撞色板鞋campo官网代购休闲鞋
自信自省争取佘诗曼的无限超越经
[香港][1976][半斤八两][粤国双语中字][许冠文/许冠杰/许冠英/赵雅芝
【秦时明月】天宗-晓梦 bgm:下山
花城
塘沽五中盛会(二)——精光灿烂之奖牌榜
高压炭烤蒜蓉蒸霞浦现捕特级生蚝89元4斤鲜美肥嫩超对味