图知网
搜索
首页
热门推荐
图片分类
我怀念的钢琴谱孙燕姿
下载原图
相关图片
《我怀念的》c调完美弹奏 原版和弦钢琴谱-虫虫钢琴
我怀念的(林俊杰翻唱版,钢琴谱,加倚音)
《我怀念的》钢琴简谱#简谱 #钢琴谱 #钢琴谱分享 #钢琴简谱
我怀念的(live)【弹唱谱】钢琴谱-c调-虫虫钢琴
我怀念的钢琴谱
我怀念的钢琴谱1-孙燕姿
为你推荐
金馆长电脑黑白管理过来给我按摩gif动图_动态图_表情包下载_soogif
lol赏金猎人游戏壁纸
火影忍者:长门不复活弥彦,轮回天生之术的限制条件是个谜!
宋轶为什么这么有底气#《伪装者》于曼丽是多少人的白月光啊,穿军装
《有翡》王一博^谢允 - 堆糖,美图壁纸兴趣社区
他的曾祖父钟铭选是一位福建畲族侨商,祖父钟江海则是华厦置业的创办
女子健美人物志卡斯马丁力与美的结合
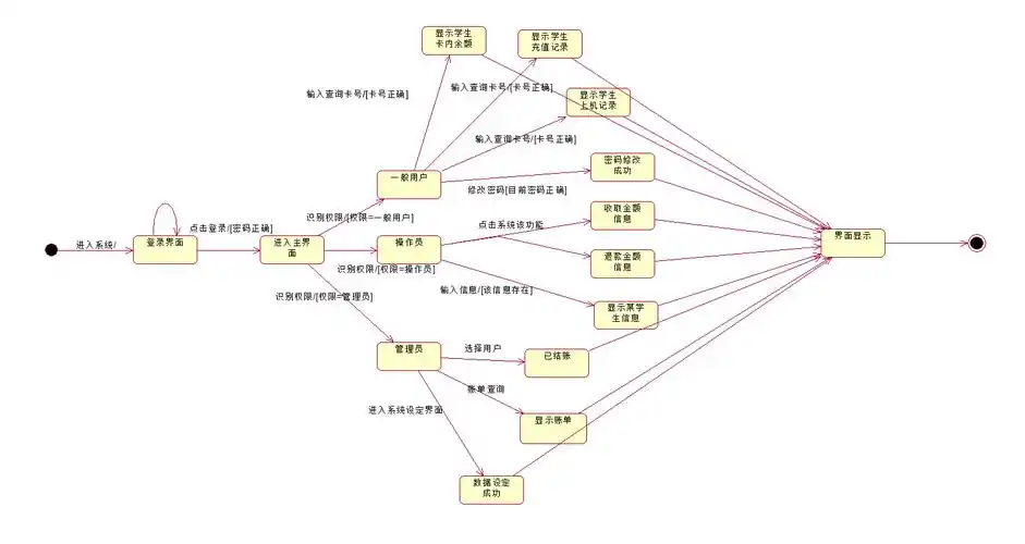
uml状态图