图知网
搜索
首页
热门推荐
图片分类
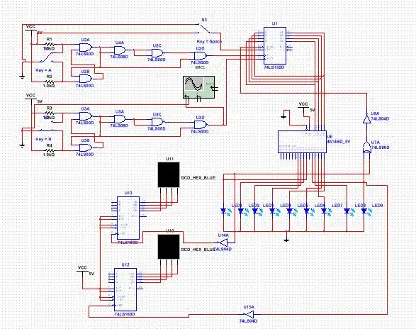
四位二进制可逆计数器ct74193
下载原图
相关图片
[课堂小笔记] 数字电子技术
数电拔河比赛游戏机multisim仿真与设计报告
proteus中74ls193和书上不一样有替换的吗
数字电路逻辑设计习题课1详解答案ppt
拔河游戏机控制器
德贩
为你推荐
2021最火朋友圈封面背景图片 思想不在一个高度就没必要互相说服
国外正畸不拔牙?凭什么我们就要拔牙?
这个蔡徐坤在深夜写歌和拍照,胡子有独特的魅力_坤坤_照片_网友
尝一尝"滚滚" 晒的美食噢!
珠海旅游必去的10个景点 珠海游玩攻略两天一夜-畅享自驾游
五年级上科学小实验,利用杠杆原理制作小杆秤!大家快来试试吧! - 抖音
早上好问候语温馨图片动态表情2021年清晨祝福语大全短动画图片
中国海军博物馆