图知网
搜索
首页
热门推荐
图片分类
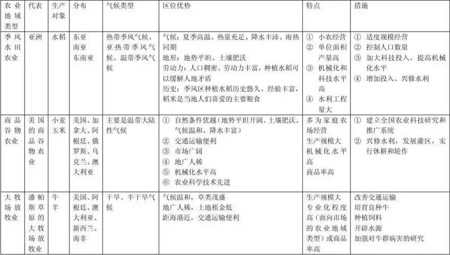
高中地理农业地域类型ppt
下载原图
相关图片
主要农业地域类型比较
世界主要的农业地域类型复习课件讲稿ppt正式
美国的农业地域类型有哪些
高中地理知识精讲以种植业为主的农业地域类型
主要农业地域类型和我国的农业生产ppt
备考干货一种特殊的农业地域类型热带种植园农业
为你推荐
秋瓷炫聚会喝的烂醉如泥,老公化身人肉轿夫姿势太搞笑了|戚薇|于晓光
台湾标准四合一拼音键盘(顺时针依次为英文,注音,大易,仓颉)
2021流行"春风初恋锁骨发"|发型|圆脸|发尾_网易订阅
国家乡村振兴局党组召开理论学习中心组扩大学习交流会
周庄村文化墙
新中源木纹砖卧室地砖仿木地板瓷砖150x900木地砖仿实木地板砖
韩国颈托春秋透气护颈椎脖套成人家用舒适低头族脖子斜颈矫正
风机房