图知网
搜索
首页
热门推荐
图片分类
电源电路(220v交流变成5v直流输出)
下载原图
相关图片
3v如何控制220v电路
l130tl220t,2mm漆包线l3300t,1mm漆包线请问这个电路图是什么原理
ac变dc芯片220v变5v电源芯片-wd5202
mc34063典型应用电路:3v转5v升压电路
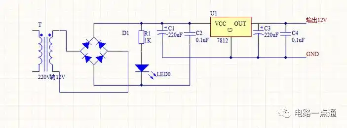
220v转12v直流稳压电压电源电路图
220v电源滤波器的作用是什么?
为你推荐
牙齿地包天(兜齿)是怎样的一种体验?
漫威最帅的5大男演员:雷神索尔排到了最后,第一堪称玉面郎君!
方向标识摄影图__其他_生活百科_摄影图库_昵图网nipic.com
和搭档的可怕丑恐龙们
【rom获取】psp游戏第306期,游戏名《数码宝贝大冒险》快速试玩,汉化
办函〔2020〕86号)文件精神,对仅行驶宁波绕城高速公路丁家山至小港段
天师财神符旺财运开财门转运护身平安顺心事业财运招财转运灵符
97chanel19woc 经典黑金配色 小小包容量惊人