图知网
搜索
首页
热门推荐
图片分类
《lol》神秘q版图标宝箱艾欧尼亚奖励一览
下载原图
相关图片
英雄联盟(lol)部分q版图标分享
lol官方蓝色精萃商店将于7月5日至20日开启
lol蓝色精萃商店限时开启 神秘q版图标宝箱等 - qq业务乐园
英雄联盟:测试服新增的召唤师头像表情——一组神秘召唤师图标
神秘q版图标宝箱 - 德玛西亚,可以随机获得以下中的1款:以2500蓝色
英雄联盟召唤师头像大全英雄联盟s1召唤师头像
为你推荐
王莎莎靠莫小贝走红被嫌丑长大后即便演小配角也不整容
朴信惠,匹诺曹朴信惠壁纸图片
2亿砸桑切斯不划算 曼联妖王比他强
皮卡丘进化前
广州 长毛田园橘猫 女孩子
蒲福风力等级表
公元1115年,完颜阿骨打召集女真各部攻辽成功,并在如今的哈尔滨立国
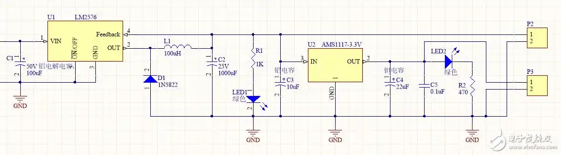
【学习】自己设计了一个电源,24v转5v,然后5v转3v