图知网
搜索
首页
热门推荐
图片分类
设计流程图
下载原图
相关图片
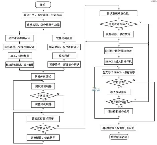
单片机应用系统设计过程流程图
产品网站建设步骤流程表的简单介绍
平面vi-流程图设计
产品设计的流程
组件化设计体系的完整应用流程图
创意彩色可视化流程图设计
为你推荐
神奇宝贝-皮卡丘可爱头像
幻昼
卡通拼图_纹身图案手稿图片_施道明的纹身作品集
美少女战士图片
一边看一边截屏 太帅了 根本截不完.#空条承太郎 #jojo - 抖音
青城山顶
花开盛夏
杀红蜘蛛专用药家用治疗月季去红蜘蛛花卉药剂花药杀虫剂花卉植物