图知网
搜索
首页
热门推荐
图片分类
cn201662609u_一种按键检测电路失效
下载原图
相关图片
续电路原理图学习晶振电路独立按键电路
轻触开关按键原理图
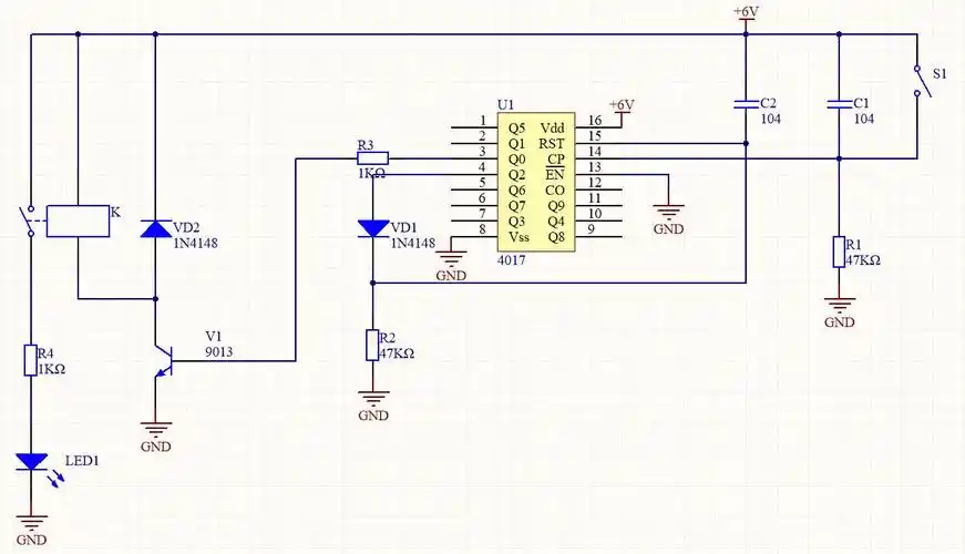
这是一款由十进制计数器4017组成的按键控制开关电路.
单按键开关控制电路
按键控制延时灯数字电路
(转)单片机常用按键电路
为你推荐
ins极简北欧冷淡风.(图摘自度娘)
婴儿走路简笔画 第1页小婴儿简笔画怎么画小婴儿简笔画简单幼儿宝宝
比如全新miss dior迪奥小姐香水和烈焰蓝金系列口红代言人娜塔丽
然而,一些女生可能因为腋毛丰厚而不喜欢穿吊带裙或者无袖裙,因为腋下
冬天来了,我们要多穿点衣服
古代书法复制品黄庭坚草书小品花气熏人帖尺牍手札艺术微喷装饰画
平凡之路g调六线吉他谱-虫虫吉他谱免费下载
在白色背景上穿着白色尖的芭蕾舞者的舞蹈腿的特写