图知网
搜索
首页
热门推荐
图片分类
资料图:有源相控阵雷达
下载原图
相关图片
壁纸 雷达,日落,云层,轮廓 2560x1920 hd 高清壁纸, 图片, 照片
450公里外锁定f22,我国造出全球唯一反隐身雷达,美俄都没有
全球最强雷达:信号全世界都能接收到,被居民投诉现成一堆废铁
雷达
搜索雷达图片
雷达
为你推荐
张含韵片断lovlife
the k2##金济夏##池昌旭
手绘头像情侣头像
地下停车场cad施工图
今天让我们来学习一下唐僧,沙和尚和白龙马的画法吧!
玩味卡通咱们裸熊纹身贴持久防水男女可爱三只小熊手臂纹身小
广东杨氏联谊总会会旗
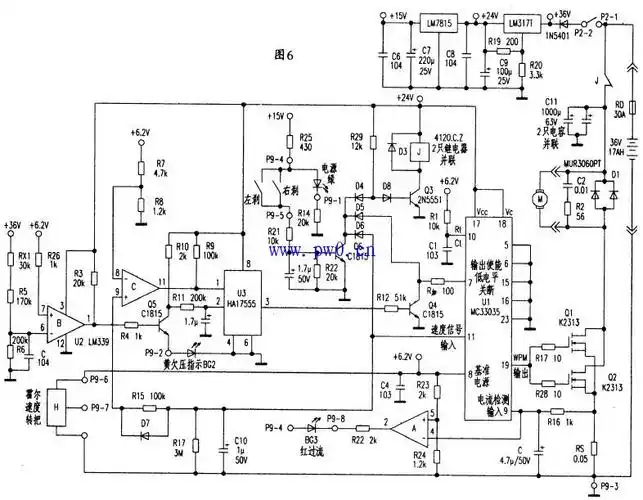
48v电动车控制器电路图