图知网
搜索
首页
热门推荐
图片分类
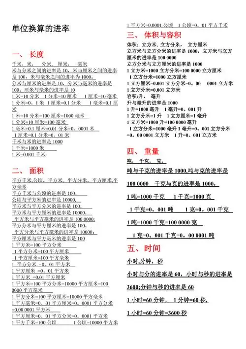
单位换算进率表doc
下载原图
相关图片
小学数学单位换算进率表91795
小学数学常用单位换算进率
小学数学单位换算进率表大全doc
单位换算进率表
小学数学常见的单位换算及进率 1,质量单位有:吨千克 克 用字母表示
单位换算进率表
为你推荐
香.王一博 易祥千玺 钛钢菱形格纹十字菱格波浪边镀真金情侣戒指
许晴自曝单身并称有颗少女心 到八十岁也会有孩子气
[已卖请删帖]大众车载cd机_接线图分享
报价>别克>上汽通用别克>别克gl8>2022款avenir艾维亚六座贤礼版>车型
爱头像 - 情侣头像,男生头像,好看的高清女生头像图片
本田冠道
追梦人吉他谱罗大佑c调完整版弹唱吉他谱
rng冠军掠夺者皮肤特效一览下个月给你们看rng薇恩