图知网
搜索
首页
热门推荐
图片分类
包含
下载原图
相关图片
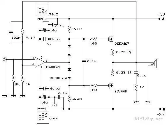
ne5534 lm1875构成的20w高保真功放电路
ne5534的疑问
ne5534反相输入有交流声
ne5534运算放大器低噪声单路
ne5534dr音频运算放大器芯片中文资料pdf数据手册引脚图产品手册产品
小新diy一回做个5534推场管功放请dx上砖
为你推荐
热销胸针卡通可爱_亚克力卡通字母胸针 26英文字母创意胸针别针可爱
2014北京市顺义区幼升小划片信息指南及入学咨询
遇见最美的你文字
衣服卡通
炫舞自定义戒指透明字喏和瑾
> 严重抑郁的治疗方法 鸡胸病是一种常见的胸廓畸形,病因多种,不过多
拌饭秀2015首尔
寒冷的冬天就在眼前,而人们一直以来都试图从各种迹象中预测冬季的