图知网
搜索
首页
热门推荐
图片分类
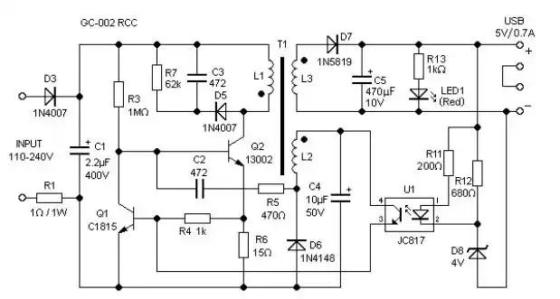
proteus仿真 220v转12v(5v)电源电路 仿真源文件
下载原图
相关图片
怎么制作5v的直流稳压电源
求220v经过变压器整流电路后变成5v和12v的电路图
小型交流220转直流5v电路
求220v经变压器输出9v然后整流输出5v3a的电路图
求直流降压电源5v电路
市电转低压直流的电容降压式简易电源电路
为你推荐
郭京飞潮流时尚写真图片壁纸
适合妇女节送给老婆的鲜花花束有哪些
墨尔本oldschool美式老传统花腿纹身
《玫瑰吉他谱》__c调_吉他图片谱2张 图1
湖北通城雪亮工程织天网守护群众保平安
一人之下
亘哒华夫格裤子男夏季新款宽松直筒百搭男生阔腿裤休闲长裤灰色m85100
希望一切都顺顺当当的