图知网
搜索
首页
热门推荐
图片分类
南浔古镇的夜景很美
下载原图
相关图片
这个国庆当然要来一次犁桥水镇啦!晚上景更好看哦 #古镇夜景 - 抖音
佛堂古镇老街的夜景算一个吧96"你一句春不晚 - 抖音
湖北襄阳特色古镇夜景美灯光璀璨引游人
mate30黎里古镇夜景随拍
龙凤山古镇夜景 - 知乎
芜湖鸠兹古镇夜景
为你推荐
火影奥义真的是帅气
画了诺哥91jk制服诺太可爱了.
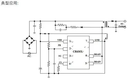
cr6300,cr6301直接替换ob2500n,ob2500p应用设计指导书
头条问答 - 益母草与艾草有什么区别?哪个养生价值更高?(44个回答)
为了防止泄密而设立的军机处却因频繁泄密而加速清朝灭亡
【奇怪的她/可疑的她】【高清720p版hd-rmvb/中字】
【巅峰极速】你搞不了的联动,我来——gt赛车:极速狂飙主角战车gtr
天天见面面馆