图知网
搜索
首页
热门推荐
图片分类
亲属称谓
下载原图
相关图片
粤语版家庭关系称呼表 宝宝们都捋顺了吗,找到自己在家族里的位置和
这张图对于有孩子的家庭来说,真是太有价值了,可以让孩子们更加清晰地
一张表掌握各类家庭成员称谓英语词汇.
家庭关系称呼如何称呼?
彩色防水家庭成员称呼区分标签贴纸脸盆分类牙刷杯毛巾水杯玩具
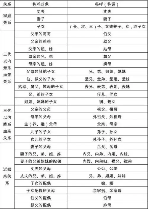
家庭关系称谓
为你推荐
窦骁,出生于1988年,加拿大华裔,身高182,身材瘦而不柴,身段比例nice.
拿相机的美女头像欧美,美好一切是需要拍照留念的
蒙特利尔一渥太华总督府.
专访陈韵玲我是粤剧演员我在直播间等你传承广东文艺正新鲜
偶像梦幻祭 小杏 制作人
日常10个拍照姿势简单摆拍就能拍出自然好看照片
本来看中了梵克雅宝红色小花,但是觉得身边戴的人太多,有点没意思了看
卡地亚love系列b6035617手镯(14 / 20)