图知网
搜索
首页
热门推荐
图片分类
金属管浮子流量计,温度计 102210115716
下载原图
相关图片
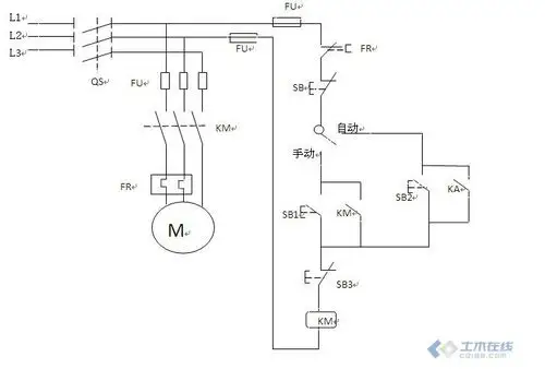
浮球式液位控制电路
请给个电路图.先谢了
厂家解读配电箱的自耦降压功能
cn201386894y_一种润滑油站事故直流油泵的启动电路有效
浮球控制水位电路图请教图片1
电动燃油泵电路图
为你推荐
宝蓝色轿车
二次元男头像丧气点 男生头像图片大全 -【爱个性】
南开大学风景(3月7日)
jif marine dmx4 伸缩式不锈钢梯子,4 步
32岁德甲劲旅队长宣告缺阵,9年终成多特蒙德老将_罗伊斯_德国_伤病
唐怀仁集王羲之圣教序高清大图版
迪士尼cp千千万朱迪尼克我最爱 甜蜜到爆炸
alienware区,游戏推存heart of the swarm (starcraft 2)