图知网
搜索
首页
热门推荐
图片分类
那电容的另一头是火线还是零线, 2 2011-04-20 阻容降压式led供电电路
下载原图
相关图片
阻容降压出问题, 交流输入端串接51欧/2瓦电阻降低浪涌电流,这个电阻
典型的阻容降压电路
led阻容降压电源电阻怎么用
干货阻容降压电路的可靠性改进
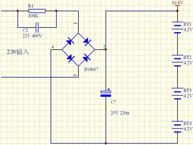
8v,现在我使用阻容降压后给其充电,希望制作一个简单的过充保护
电容降压电路
为你推荐
堕落天使 海报
164cm112斤壮壮本壮
蒂龙-马格西-博格斯 :身高160cm出生于马里兰州巴尔的他,是nba球员中
真人真事改编的金钱帝国,演绎那个时期的贪腐帝国,令人拍案叫绝
引用 世界宇宙飞船大全
一种用于超层流水蓄冷系统的布水器的制作方法
烧烤设计图__海报设计_广告设计_设计图库_昵图网nipic.com
植物造景设计