图知网
搜索
首页
热门推荐
图片分类
看图识病-------螨虫皮炎
下载原图
相关图片
烦死了,就说让我怎么活吧.这不能碰那不能吃 - 抖音
谷螨皮炎图片
螨虫皮炎治疗前后您来看一看
螨虫过敏最多见的临床表现为过敏性或虫咬皮炎,肌肤出现红斑或红疹
螨虫叮咬后的症状图虫咬性皮炎的2个有效处理方法
螨皮炎
为你推荐
王耀庆##王耀庆
名言警句带作者docx10页
聆海金鱼姬 #阴阳师 - 抖音
筒易新疆旅游图.
2,大于橱柜柜内净深度,导致橱柜背板无法安装.
假面骑士演员剧外照,剑一口黄牙,中分菲利普你见过吗?
g大调小步舞曲钢琴谱-c调-虫虫钢琴
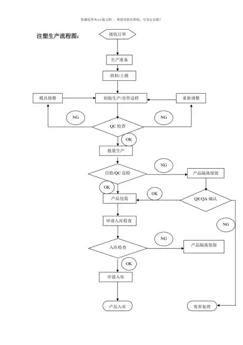
工厂生产流程图参考模板