图知网
搜索
首页
热门推荐
图片分类
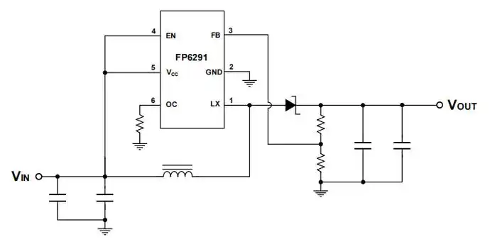
7v升24v的升压芯片,能够将输入电压范围在2.5v至5.
下载原图
相关图片
hm3200b 升压芯片 sot23-6 全新现货可拆样-阿里巴巴
便携小风扇专用升压芯片-5w-30w/5v9v12v可调输出
升压ic直流升压dcdc升压ic电源升压ic
dc-dc升压芯片3.
轻松升级,fp6293 dc-dc电源升压芯片助你实现高效能改造!
低功耗真关断1.3a,5v同步升压芯片fs2009a33m一款高效同步升压ic
为你推荐
绅士成熟的西装男头像真人不露脸半身头像男生上半身高冷帅气
贺刚重耳传奇爆料老搭档演绎十余年硬核圈粉
黄大妮第23集-电视剧-完整版免费在线观看-爱奇艺
分享主卧室立面图资料下载
青岛地铁2020年规划建设线路进度一览
迈腾绿色的灯是什么灯怎么解决踩下刹车就不亮了停车又亮起来了
戏子手绘
打老婆的男人还能要吗打老婆的男人心理分析