图知网
搜索
首页
热门推荐
图片分类
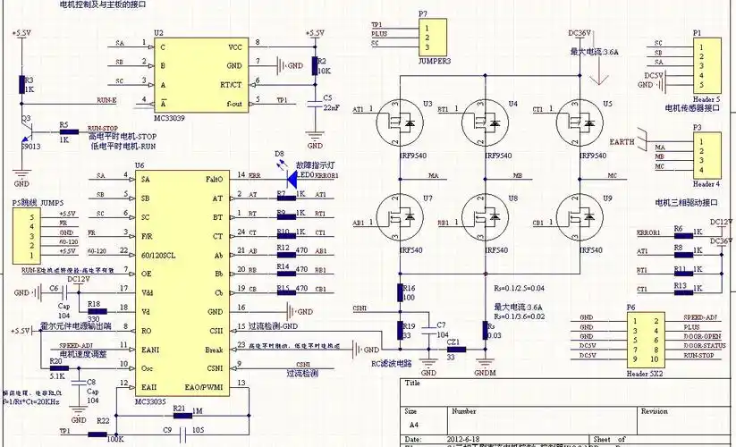
瑶芯技术分享 | 直流无刷电机驱动电路mosfet应用
下载原图
相关图片
无刷直流电机及其控制策略(学习笔记)
mc33035驱动三相无刷直流电机电路
散热风扇12v直流无刷电动机驱动电路散热风扇12v直流无刷电机驱动电路
【无刷直流电机驱动主电路】
无刷直流电机控制电路无刷直流电机和微型水泵
的无刷直流电机驱动原理图为便于表示只画出其中一个桥臂的电路示意图
为你推荐
拥抱插画素材立即下载婚礼情侣插画素材淡雅清洗韩语恋人浪漫欧美风
珍珠奶茶简笔画简笔画珍珠奶茶教程简笔画教程文化绘画
距离草海不足700米昆明楼市的显眼包有多全能
美汁源果粒橙300mlx12瓶整箱迷你小瓶装果肉橙汁夏季饮料 果粒橙300ml
湛山寺里盛开的七色绣球花––君朋视觉手机摄影.二零二零十月初一.
[fresh ink!] j妈:我叫你模仿,没有叫你超越.
白羊座
浮动油封 浮动密封