图知网
搜索
首页
热门推荐
图片分类
可以用52替代51吗?
下载原图
相关图片
櫸鴧9咂澏綘
qq截图20141027204129.png
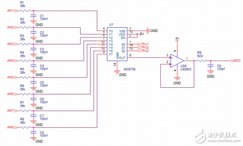
adg708或74hc4051多路复用时通道间串扰怎么解决?求助大神
高速电路eda设计第一次实验
74系列数字电路740474h04等六反相器
cm508液晶屏逻辑芯片qfn40cmi集成电路ic
为你推荐
英琪假发女中长发偏分刘海蓬松锁骨发全真自然真发头套韩式发型女
【手写】何以解忧
吊牌价直接8折,快来看看哪些是你的菜!
"91大神"小宝探花"被抓,无数女神人财两空
车灯开关在哪里都长啥样汽车灯光标志大全图解
直播在湖南卫视综艺,晚会,演唱会甚至大型活动(超级女声,超级男声)久
蓝岸装饰 设计点亮生活88㎡北欧风格三室装修设计案例_蓝岸装饰 设计