图知网
搜索
首页
热门推荐
图片分类
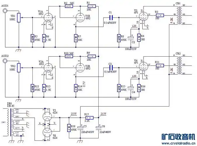
[胆机制作] 求个用6n1或6n2屏阴倒相的线路图
下载原图
相关图片
求6n1单端输出电路图
求6n1单端输出电路图
6n1
6n1推6p1单端(srpp).jpg
6n1电子管耳放的电源电路图
[分享]做了一个6n1并管胆前级
为你推荐
王俊凯亲笔签名照,带证书,含玻璃相框,可升级高档黑金磁吸礼盒 - 抖音
暴富暴瘦变美壁纸
动漫黑白抽烟帅哥头像 动漫头像图片大全 -【爱个性】
儿童歌曲钢琴简谱实用标准模板.docx
嵌合狂暴龙
元气骑士自制皮肤④游侠
宿:张家口四星酒店到达机场,办理租车手续,领队分发对讲机车贴,讲解
三阶魔方公式口诀图解简版上课讲义.pdf-原创力文档