图知网
搜索
首页
热门推荐
图片分类
红外发射接收电路
下载原图
相关图片
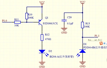
红外发射电路是由电阻r2,三极管q2,电阻r3与红外发射二极管d1组成
单片机红外发射接收距离问题
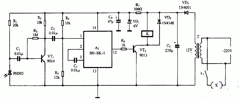
红外发射电路图
红外发射
红外光遥控发射 接收电路图
四通道红外遥控器遥控发射电路
为你推荐
简笔画教程 皮卡丘简笔画步骤图
王一博早期与素人合照##王一博夹棒棒糖棍旧照
oldschool蛇纹身客稿
据说这是怀孕前后女性胸部的变化,你觉得是这样吗?
20款奔驰glc300国6现车港口售价40万
应对尿酸高,常见3种降尿酸药,大家该如何做选择?
56个民族剪纸模板
这类鱼也不大,但造型很吊,像是斧头一样,整个前半身,进化得基本只剩下