图知网
搜索
首页
热门推荐
图片分类
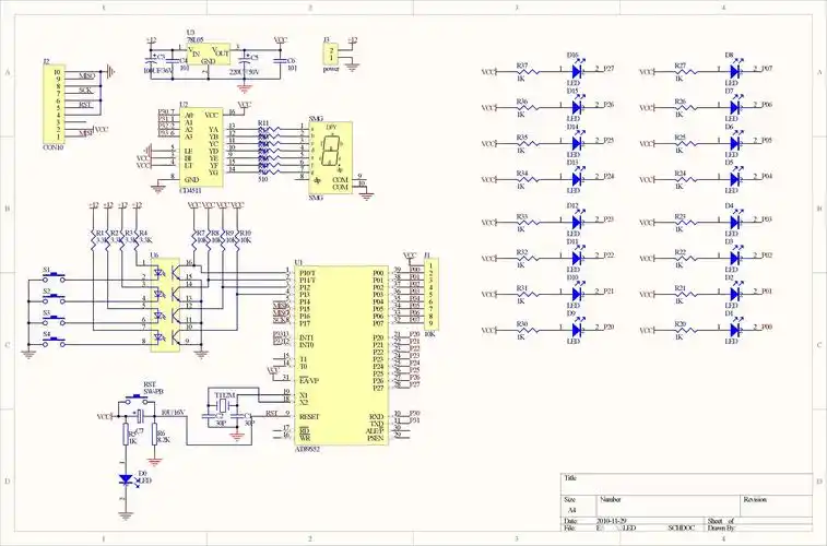
全彩led显示屏单元板原理图详解
下载原图
相关图片
led发光原理与发展历史
p10单色led显示屏原理图
led心形流水灯电路原理图资料免费下载
led灯箱控制器原理图
led日光灯管电路原理图串联型
led原理图
为你推荐
难过表情包【第四弹】【熊猫头专场】 难过表情包【第四弹】【熊猫头
用ps怎么做烟囱冒出黑烟 黑烟呈骷髅头形状?
这世界那么多人莫文蔚
可爱学生甜美90后卡哇伊外套,非主流女生衣服
天赐的声音
plastic dust pan
铝合金手机支架苹果6/7/8/x/ipad金属桌面平板通用懒人创意视频
极不相称的是生态损坏趋势益发严重,水污染,大气污染,海洋污染,酸雨