图知网
搜索
首页
热门推荐
图片分类
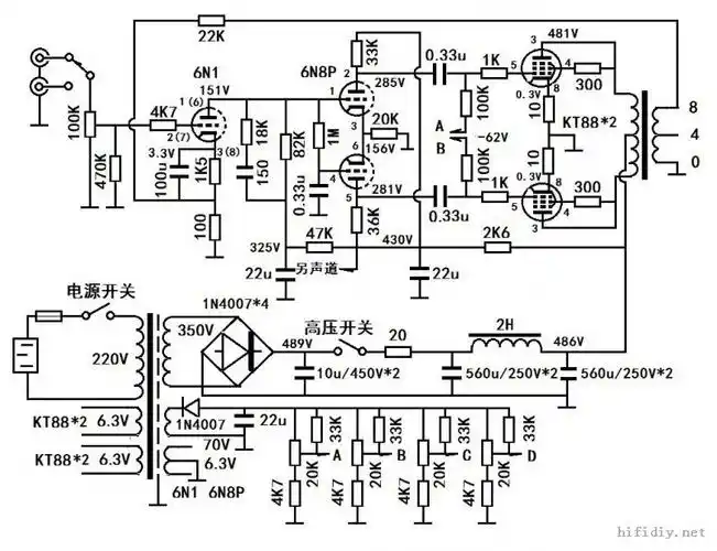
hifidiy论坛-kt88管脚排列,我真的迷糊了,求指点!
下载原图
相关图片
难得奢侈一次,制作一台像样的kt88电子管单端功放
胆机制作一款kt88推挽放大器套件制作日记
大家帮我看看我这个kt88的工作点
kt88单端图纸,有人喜欢不
求kt88,el34a图纸 - 〓电子管技术区〓 - 矿石收音机论坛 - powered
6sn7-kt88-0.jpg
为你推荐
中考,高考(专升本),考研,工作,生活#壁纸 #字体设计 - 抖音
接吻一次交换8000万个细菌口水真的那么脏
这九大类型的痘痘,你属于哪一种?
刘涛侧身回眸别具韵味.刘涛造型华丽闪耀放送冬日温暖.
pmo软顶短飘带 印花字母 gd同款 权志龙 红黑白色 鸭舌帽 棒球帽
赵云简笔画古代将军简笔画
王者荣耀代练工作室.砖石1–王者29连胜.26局mvp
五月六月的好天气