图知网
搜索
首页
热门推荐
图片分类
[分享]楼梯栏杆图资料下载
下载原图
相关图片
成都可乐教育靠谱吗正面楼梯怎么画教你漫画扶手楼梯的画法教程
成都可乐教育靠谱吗正面楼梯怎么画教你漫画扶手楼梯的画法教程
楼梯扶手构造详图图集资料下载-[图集]建筑细部构造cad精选图集-栏杆
分享璃楼梯扶手施工图纸资料下载
分享国外cad楼梯施工资料下载
强烈推荐工程图纸怎么看
为你推荐
菩提花佛前开
造景鱼缸
黄小a
露腰小背心无袖背心女露肚脐高腰短款网红美背小吊带运动女夏韩版内搭
傅程鹏时尚写真曝光西装得体英气逼人
彼岸花爱和生命要追寻什么呢虚无缥缈的彼岸吗还是现在的眼前人
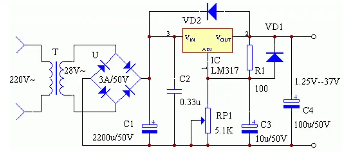
三端线性稳压器工作原理与典型应用电路分析78xx与lm317
[耳机开箱]uiisii cm8一圈两铁 千元mmcx可换线耳机 开箱评测