图知网
搜索
首页
热门推荐
图片分类
粉粉的头像情侣头像
下载原图
相关图片
表情包可以发给老师
全套郭老师表情包集美们你在无中生有暗度陈仓
郭老师搞笑表情包合辑总有一款适合你
vb郭老师表情包
郭老师表情包.12p - part4
全套郭老师表情包集美们你在无中生有暗度陈仓
为你推荐
简笔画小人
梁静茹520唱了分手快乐,这首歌真的能戳中很多人泪点
10月30日,男神郑伊健最新近况曝光,不过,这一次,郑伊健不是打扮光鲜地
刺客伍六七:教你快速学会画呆萌的阿七哦
怀旧金曲《月亮代表我的心》,永远的邓丽君,歌声甜美回味无穷
对话框漫画对话框黑白会话框简约对话框
【兔美酱x熊吉】兔美酱很无聊!让我成为名侦探的犯人吧
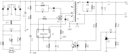
涉及开关电源领域,更具体地说,涉及一种基于ob2263芯片的稳压反馈电路