图知网
搜索
首页
热门推荐
图片分类
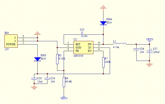
12v转5v电路图
下载原图
相关图片
用原子哥的12v转5v电路原理图做出来的电路不能正常工作
12v转5v降压电路图,dc-dc主要是可靠性帮忙分析一下.
xl6009设计的大电流5v转12v升压电路
12v转5v,3.3v,2.5v,1.8v,1.5v,1.2v的芯片原理图
关于12v转5v120ma降压稳压电路设计
max761组成的5v转12v升压电源电路
为你推荐
老玉镯
国潮手绘古风汉服旗袍人物素材
二维构成练习|平面|其他平面|znhei_原创作品-站酷zcool
中央公园的小浣熊
下单得棉签】力言卓地奈德乳膏0.
术前超声提示胆囊多发结石,但没有泥沙样结石,脂肪餐实验显示胆囊收缩
第五人格:梦幻岛2期"实战效果"公开,博士新皮肤,也太帅了!
中条山地形图