图知网
搜索
首页
热门推荐
图片分类
ob2263,189vac以上输入vds波形异常!
下载原图
相关图片
ob2263应用电路图
4保护电路(1)短路保护(scp),过流保护及过载保护ob2262, ob2263的④脚
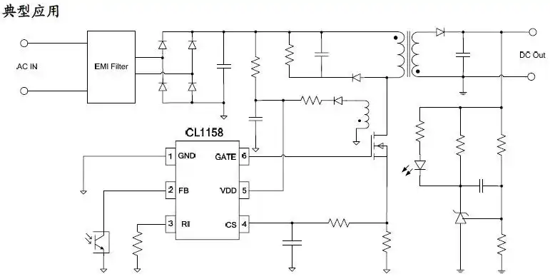
cl1158替换ob2263充电器ic方案
旅充ic ob2263ob2273可替代cx7505降压ic
【ob2263电流模式pwm控制器频率抖动概述ob2263是一款高度集成的电流
展开全部 6脚的开关电源ic我知道的只有ob2263,对照电路看对不对瞪舷
为你推荐
表情包大嘴巴子
亚洲第一美男尊龙的惊人童年故事
何冰曾娶同桌为妻钱也归她管一心一意爱了25年
土木工程制图之钢筋混凝土结构图ppt
赫莲娜hr黑绷带15ml白绷带15护肤品套装玻色因面霜女神节礼物女友
这个咋叠的?
动漫美女
矢量中国风边框png透明无水印高清免抠图片素材免费分享下载