图知网
搜索
首页
热门推荐
图片分类
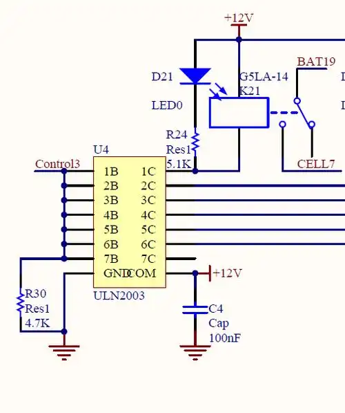
abb机器人io接线小结_继电器
下载原图
相关图片
汽车继电器专业知识干货第一点,汽车上使用的常用继电器是4脚常开
继电器接线图4
双向复位继电器接线图
5v五脚继电器如何设计电路做高电平触发继电器
12v5脚继电器接线图
二,jx-11信号继电器接线图继电器由光电耦合和电阻等器件组成采样检测
为你推荐
刑警使命 第15集 刑警使命 15-电视剧-高清完整正版视频在线观看-优酷
20161027 雅诗兰黛双十一活动#刘雯# 相关 来自石榴夫妇中文守护站
豪爵ucr125t31踏板摩托车尾箱护杠国四电喷双启动箱杠版刹车联动
王峰 - 出逃的月光专辑:出逃的月光歌手:王峰王峰 - 出逃的月光作词
个人礼仪,姿态礼仪,第一节站姿
阮籍的青白眼
低压蒸汽胶管 夹布吸油管内 钢丝编织蒸汽胶管现货供应 胶管
杭州临安城市logo设计,八选一! .临安区位于浙江省西北部 - 抖音