图知网
搜索
首页
热门推荐
图片分类
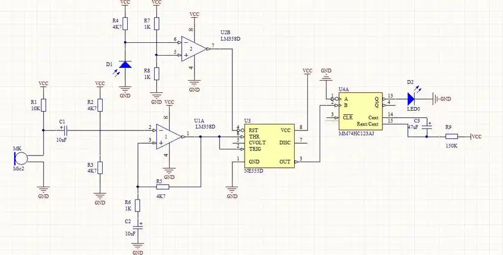
请帮我具体分析一下这个声光控灯的原理电路图?帮个忙我再加分!
下载原图
相关图片
求指导51单片机声光灯控制设计程序还不完善附原理图等资料
声控灯电路如下,请分析下过程,这个图能实现声控灯吗?
声控灯的制作
基本声控灯光电路电路图
声控节能感应灯的电路原理图和实物图资料免费下载
简单声控灯电路原理图和pcb布线方法
为你推荐
开心可爱女生头像高清阳光笑的开心女生头像图片
王一博笑容小合集不是夏日限定而是来日方长
纯黑无背景无字头像_微信头像图片大全
烧香图解三根香过年烧香三支香中间一支短两边长
汇阳幼儿园大班严龙康绘画作品
女生穿西装可以有多帅? - 知乎
不动明王
nba永远的玫瑰!高清无水印罗斯壁纸,赶快来收藏吧!