图知网
搜索
首页
热门推荐
图片分类
c语言课程设计报告 计算器的实现(内含完整报告,流程图,截屏,总结等)
下载原图
相关图片
计算机毕业设计jsp电影票在线购票系统
计算器计算逻辑流程图
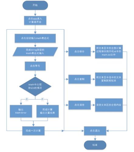
图4.1 计算器操作流程图
应用程序开发有哪些支出_(应用程序开发需要具备什么技术)
文档下载 所有分类 it/计算机 计算机软件及应用 > 冒泡排序流程图
流程图计算机组成原理
为你推荐
早期霸总 看完了 ,年轻时的邓超好帅车晓好美 在我看来孟皓是有点bt在
【原包进口】西班牙波拉佤猪梅花肉排500g【行情 报价 价格 评测 特价
请佩戴口罩进入图片
高标准!鹿茸草的功效与作用"生殖合法"-第1张图片-瑞康博客
一个成熟的热带水果pitahaya代表一个活珊瑚时尚彩色
国民女神高圆圆穿连衣裙身材好到爆,气质温柔比精修还美
张国良:坚守初心,谱写国产碳纤维产业新篇章
宝雕400rr