图知网
搜索
首页
热门推荐
图片分类
普通秧鸡
下载原图
相关图片
鸡的叫声是什么梗
黑水鸡:又称红冠水鸡,红骨顶,红鸟,江鸡,是鹤形目秧鸡科水鸡 - 抖音
普通秧鸡
沙河探鸟《白骨顶》白骨顶是秧鸡科鸟类.
白胸苦恶鸟:鹤形目秧鸡科鸟类,中型涉禽.上体暗石板灰色,两颊 - 抖音
秧鸡
为你推荐
抽奖工具app抖音粉丝抽奖工具
校园里盛开的泰国国花金链花
手残党学简笔画附教程超简单端午粽子
小舞
galaxy tab a - s pen | sm-p200nzaachn | 三星商务 中国
sad模型在工程项目管理pm模式资料报签中运用
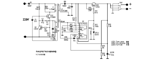
四海通s538手机万能充电器电路原理与维修
辛立艳