图知网
搜索
首页
热门推荐
图片分类
红双喜兰花苗浓香型建兰盆栽室内花卉阳台绿植兰草四季兰花 红双喜/原
下载原图
相关图片
红双喜 兰花盆栽四季兰草名贵浓香花苞室内阳台建兰花卉绿植
翁源红双喜红将军建兰系列带花苞兰花苗原盆发货盆栽绿植客厅浓香
兰花大王红双喜兰花苗建兰绿植花卉带浓香味花苞多好养春兰墨兰苗
超香 名贵兰花苗盆栽【红双喜】室内花卉四季建兰浓香 绿植
兰花苗年宵花红双喜建兰带花苞浓香型客厅绿植盆栽四季花卉
【红双喜】兰花苗建兰四季兰名贵盆栽国兰浓香型兰草室内客厅阳台
为你推荐
李易峰q图 图源见水印
学五下古诗《从军行》,感受边塞诗经典,体会豪情万丈的英雄情结
【直播结束】真实何止十年 汽车之家十周年盛典长沙站 获奖公布
退伍女兵的军装写真,帅!
调料:食用油,盐3做法:将西红柿切块,尖椒切圈,蒜切片
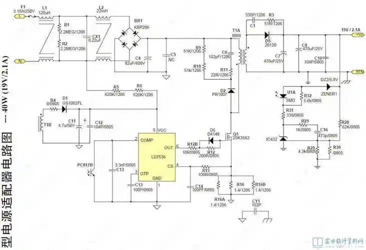
电源6脚ic芯片代换经验资料
丰田越野suv中的王者大七座35t四驱越野比揽胜还霸气
家悦重庆鸡公煲