图知网
搜索
首页
热门推荐
图片分类
怎么用一个7805的稳压管加几个辅助元件设计一个输出为4.3v电压的电路
下载原图
相关图片
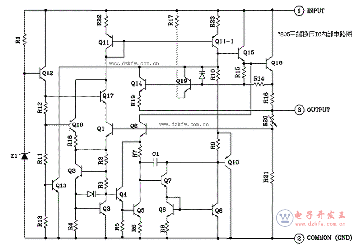
7805中文资料_7805三端稳压ic内部电路图
经典的电源电路(7805扩流)
7805稳压电源电路图
由7805组成的恒流源问题,求解.
78057905组成的正负5v电源电路原理图和pcb源文件含变压器库
7805 扩流电源电路图
为你推荐
恐怖简笔画鬼大图
招人办公室文员,工作很轻松.
钢琴谱windyhill
团圆收官离婚热播高洋两剧抢荧屏
学校毕业晚会活动
肉夹馍陕西美食图片
五帝钱怎么编
风中飘扬的葡萄牙国旗