图知网
搜索
首页
热门推荐
图片分类
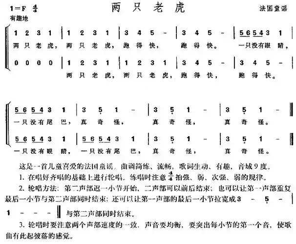
《两只老虎》儿歌简谱
下载原图
相关图片
歌谱 两只老虎·曲谱
【钢琴】弹奏儿歌:《两只老虎》简谱及五线谱
人音社音乐课件《两只老虎》二年级下(简谱)
两只老虎歌词简谱
两只老虎简谱
两只老虎歌词及简谱_两只老虎简谱
为你推荐
王源语录( 61_61)
治愈系女生高清头像 优质好看的治愈系女生头像真人图片
今天上午,参与归园田居农庄明润荷塘垂钓的60多名钓友有福了,他们不仅
lol英雄联盟含羞蓓蕾黑夜使者莉莉娅8k游戏壁纸
鞋子男新款夏季男士休闲鞋透气板鞋男潮流小白鞋男
冀教版四年级上册数学电子课本高清完整版
喷泉,花园,美泉宫,维也纳,奥地利_高清图片_全景视觉
凝心聚力促发展山城勃发正当时海南五指山市抢抓历史机遇奋力推进高