图知网
搜索
首页
热门推荐
图片分类
杀虫剂花卉植物家用花草红蜘蛛蚧壳虫蚜虫小飞虫多肉通用花虫药剂
下载原图
相关图片
病虫害常见科普识别.常见的病虫害#农业种植 #三农 - 抖音
常见的柑橘病虫害图谱
丝瓜常见病害识别与防治#抖音助农 #农业种植 #病虫害防治 - 抖音
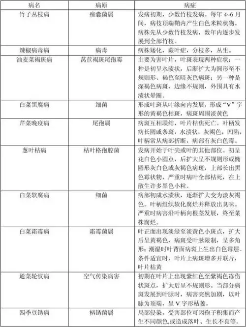
1病虫害名录表
花卉 草坪病虫害诊断图-园艺资讯中心-上海绿盟园林机械有限公司 上海
园林植物常见病害防治表
为你推荐
大运n9h燃气重卡助卡友果蔬运输"鲜"人一步
中国疫情地图pyecharts绘制
弘愿寺出家记
世界上最漂亮的十种蛇这么漂亮的蛇你还怕吗
广州一收费站,本周五22时起封闭!_大观_北路_路线
伏羲(古典名著《封神演义》人物)
虎皮兰风水摆放三不要
神奇女侠盖尔加朵4k壁纸