图知网
搜索
首页
热门推荐
图片分类
北京劲松医院性疾病防治中心阐述阴虱带给女性的几点危害
下载原图
相关图片
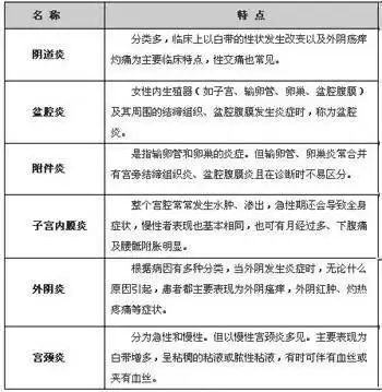
妇科炎症症状分析
妇科炎症_女性健康_科普_医疗健康_医疗健康其他
5个检查判断你是否得了妇科病 写美篇女性生殖系统的疾病即为妇科疾病
常见的几种妇科疾病和其症状,我归纳在这里.大家看了心里会有个谱.
女性阴道炎症状女人妇科干涩疼用什么药2022已更新今日图集
女性生殖器解剖图 医院宣传海报挂图 子宫肌瘤糜烂宫颈疾病示意图
为你推荐
【图】郑伊健最爱是你倾情演绎 被称为开启香港电影江湖时代的演员
朴景丽nine muses 机场街拍韩国明星
真人帅气对镜自拍男生头像图片
成都摄影棚 #于野摄影工作室 #成都古风棚 #古风摄影 #成都摄影
购物网站模板html服装商城网站模板
《我是真的爱你》海报
两岁宝宝,这个皮脂腺痣好像比以前大了,这个做手术的话宝宝多大最合适
三个sp2杂化轨道