图知网
搜索
首页
热门推荐
图片分类
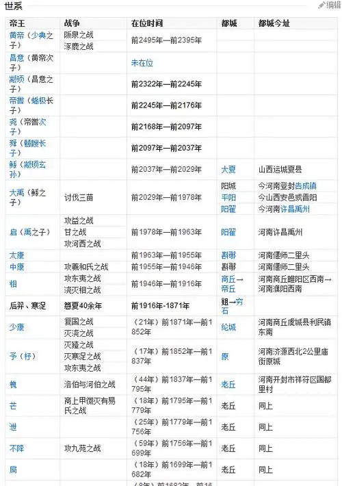
夏朝皇帝列表
下载原图
相关图片
夏朝总共有几个皇帝,他们都是谁?
夏朝皇帝以及夏帝在位年
西夏皇帝表
中国夏朝皇帝列表及简介
夏朝王系表公元前2070年公元前1600年
夏朝皇帝列表带你感受夏朝历经17个王朝的历史发展
为你推荐
李准基的调调明显不在周冬雨审美点上,她和阮经天走得近一些也不奇怪.
#孟佳donottag#
欧美头像 女
羌活个纯野生 中药材批发 羌活个子精品选货实图拍照7天无理由退货
定制入户门室内门 原木实木 红橡胡桃樱桃花梨水曲柳 双开 半封闭
蓝色玫瑰边框
大量供应广州数控da98a28/175sjt-m(z)180b北京
团队激励携手共赢毛笔书法艺术字文字排版