图知网
搜索
首页
热门推荐
图片分类
电路- 热门商品专区
下载原图
相关图片
电学入门:这样分析实物图及画电路图很简单
简单数电作品,要电路图和原件的型号,急急急!
最简单的自锁电路图怎么做(10张图带你看懂自锁电路)10
28例电气自动控制电路图,都是干货,快收藏吧!
由一个电池,两个小灯泡,一个开关组成的简单电路图怎么画
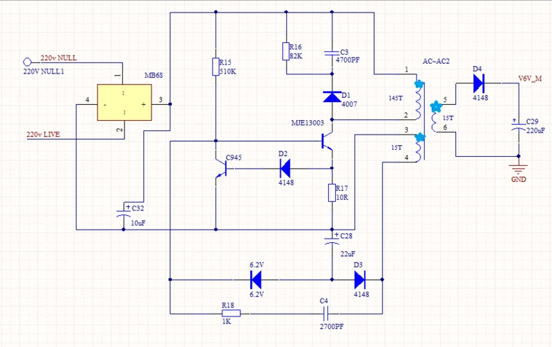
本人制作一个简单开关电源,求大神看一下是什么问题.
为你推荐
仰望U8
邢菲的小确幸就是拥有一双会说话的初恋星星眼吧
蜡笔小新哆啦a梦
女生微信头像可爱系列 高清颜值爆表的可爱微信女头图片(36张)_女生
山东劳动职业技术学院校史馆展厅
郑博文
大使馆唯一承认在华的泰式spa馆
jennie晒演唱会后台照对镜自拍秀长腿腹肌好优越