图知网
搜索
首页
热门推荐
图片分类
轻奢白色梳妆台现代简约卧室珍珠白迷你化妆台女网红ins风化妆桌
下载原图
相关图片
梳妆台卧室现代简约小型化妆台新款网红ins
现代简约梳妆台卧室小户型化妆桌女网红ins风北欧轻奢实木化妆台
罗蒙卡帝网红ins风格梳妆台卧室小户型化妆桌意式现代简约轻奢化妆台
梳妆台卧室现代简约小户户型北欧轻奢网红ins风化梳妆台
轻奢梳妆台卧室现代简约化妆台实木法耐ins风化妆桌子收纳柜高档
北欧梳妆台卧室现代简约化妆桌小户型迷你网红ins风格铁艺化妆台
为你推荐
真实输液手部图片高清大全 请假神器转走不谢
和平精英:特斯拉新车皮肤100%获取方式曝光!再不冲就没了
能招财聚财的微信头像
想去做足疗,但又担心足疗店不正规,怎样判断足疗店是不是正规的
麻园诗人《泸沽湖》g调吉他高清六线谱
前面买过一个墨林水槽非常好用外观漂亮价格合适关键不漏水背面涂层做
牙杯简笔画图片 牙杯怎么画
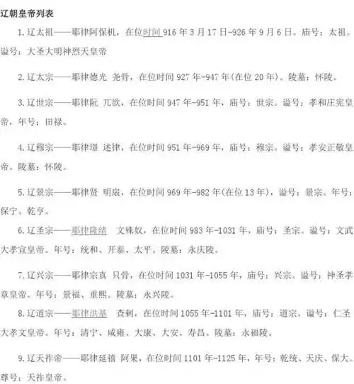
免费文档 所有分类 辽代皇帝列表 辽朝皇帝简介 辽太祖——耶律阿保机