图知网
搜索
首页
热门推荐
图片分类
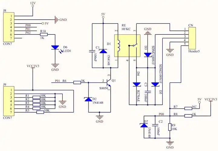
继电器电路图
下载原图
相关图片
altium designer画的5v继电器控制模块原理图和pcb图如下:(51hei附件
继电器原理图
项目一 51单片机蓝牙控制继电器
5v电源,5v继电器,三极管,光敏电阻,滑变做个光控开关控制继电器工作的
5v继电器控制电路
继电器电路的原理 继电器电路图怎么看
为你推荐
王嘉尔中文名:王嘉尔/英文名:jacksonwang/国籍:中国/星座:白羊座血型
华为公司组织结构及具体描述
父爱
第3课 巧折巧剪巧 折 巧 剪连生贵子(剪纸)甘肃 剪纸和绘画有
西晋皇亲国戚世系图,从左到右,每一纵列为一世代(不包括外戚),实线为
胆囊炎?
顺丰顺丰东海鲜活海鳗鱼霞浦新鲜大鳗鱼切段海鲜水产海鳗鱼约2832斤一
外科活动拯救尿道下裂