图知网
搜索
首页
热门推荐
图片分类
虎骨
下载原图
相关图片
男子带"虎皮虎骨"过安检 专家:狗皮牛骨
最后传说中的虎骨镇楼,别人兜售的,俺不认识没买,传上来请各位大神
虎骨泡酒,你可以一试
虎骨欣赏
虎骨功效与作用虎骨的功效与作用的炮制方法的药用价值
虎骨
为你推荐
夕阳下一个人看海的孤独背影
王一博的表情好像旺仔 #王一博 @un - 抖音
莫生气
星空宇宙星空银河系太阳系星际星系唯美星空蓝色星空星空背景星空舞台
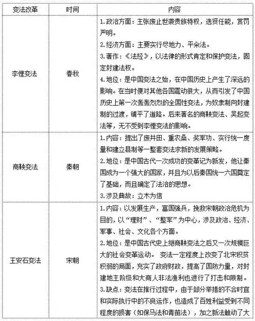
2022年襄阳市教师资格证考试中国古代重要变法改革梳理
死寂混剪恐怖混剪木偶被鬼附身死缠有缘人
fgo插图一百一十七黑枪呆
原木床加两抽屉 150*190【图片 价格 品牌 报价】-京东