图知网
搜索
首页
热门推荐
图片分类
2019年版第五套人民币即将面世20元新钞诞生记多图
下载原图
相关图片
中国人民银行:8月30日起发行新版第五套人民币(组图)
人民币花纹受热捧 20元纸币再现面具图案
人民币_价格_版本
网友发现20元人民币面具图案 专家回应是饕餮纹
印钞中的武汉故事首套人民币蓝色20元系在汉印制
人民币_流通_价格
为你推荐
任嘉伦陆绎08阿紫apurperse - 堆糖,美图壁纸兴趣社区
原相机下的"腹肌",大学生没啥,初中生没啥,看到小学生我哭了_网易订阅
港龙城可能是陆丰最用心打造的建筑了
小知识:女人做什么眉毛好看,2022年最热门眉毛款式推荐(自然又好看)
莲花图片(莲花图片大全唯美 禅意心境)
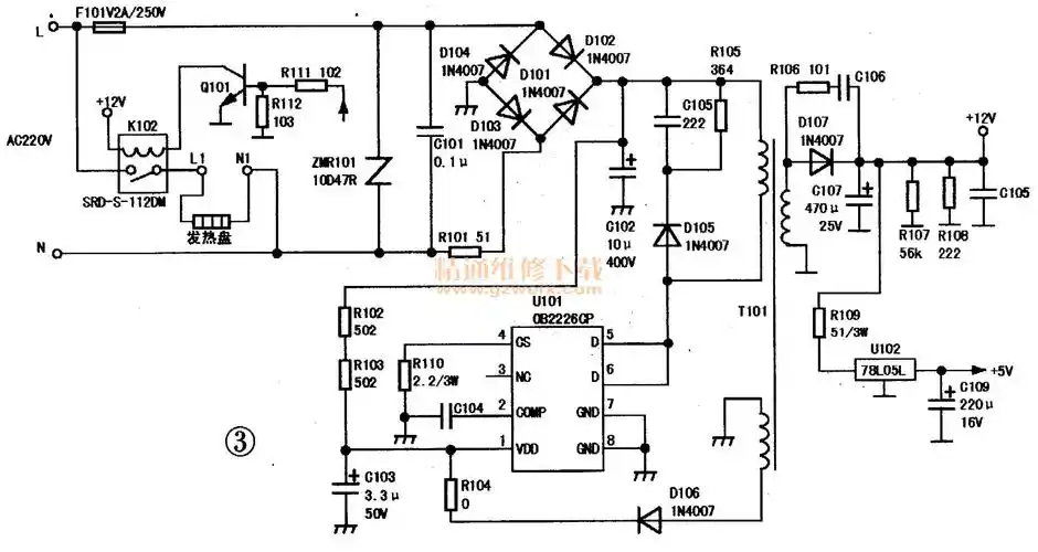
苏泊尔电脑控制型电饭煲不通电故障检修
骑自行车的人在日出海岸公路上的剪影照片
曾经的四小天王孙耀威:事业巅峰被雪藏消失20年,如今他怎样了